10月20日,成都通德药业有限公司院士工作站专家韩源平教授应邀参加在美国华盛顿举行的美国肝病研究学会年会,并在会上发表了与我公司等联合研究署名《维生素D调节肝纤维化及肠道菌群》的重要报告。报告中对维生素D的羟化25减值通过促进肝纤维化调节肠道的作用进行了详细的研究解读,对扩展维生素D的应用、抑制肝病的药理研究等方面有重要意义。
美国肝病学会年会是一个致力于预防和治疗肝脏疾病的科学家和医疗专业人员参加的领导机构,该协会成立于1950年,由世界领先的肝病专家汇集了那些在肝病领域作出贡献的人。至今,它已经发展成为一个国际组织,负责各方面的肝病问题。
以下为本次报告主要内容。
Impairment of 25-hydroxylation of Vitamin D Promotes Liver Fibrosis through Gut Dysbiosis

Pengfei Wu1, Yilan Zeng2, Mei Luo1, 2, Han Zheng1, Jingjing Chen1, Yong Liu2, Dongxia Luo2, Meiyun Hua, Yang You, Richard Hu4, Qun Sun1, Yang Li3, Stephen J. Pandol5, YUAN-PING HAN1 Email: hanyp@scu.edu.cn 1. Sichuan University, Chengdu, China. 2. Chengdu Public Health and Therapeutic Center, Chengdu, China. 3. Chengdu Tongde Pharmaceutical Co. Ltd., Chengdu, China. 4. Olive View-UCLA Medical Center, Los Angeles, CA, United States. 5. Cedars-Sinai Medical Center, Los Angeles, CA, United States.
[Introduction] Vitamin D receptor (VDR) is highly expressed in the distal region of small intestine, suggesting VD signaling in gut innate immunity and suppression of bacterial overgrowth in the small intestine.
[Hypothesis] : We reason that liver injury may hamper the 25-hydroxylation of VD, w hich may compromises the secretory alpha-defensins from Paneth cells, leading to gut dysbiosis that may exacerbation of liver fibrogenesis.
[Methods] (1) Associations among the plasma levels of 25(OH)VD3, gut dysbiosis, and cirrhosis in the animal models and cirrhotic patients were determined. (2) The cirrhotic mice as recipients were orally administrated with synthetic human alpha-defensins, DEFA5, or fecal bacteria that derived from the DEFA5 treated mice.
[Results] (1) The plasma levels of 25(OH) VD3 and hepatic expression of Cyp27A1/Cyp2R1 were significantly decreased in the cirrhotic mice. Expression of secretory alpha-defensins in the ileum of cirrhotic mice was impaired, leading to gut dysbiosis, featured as elevation of phylum Firmicutes and loss of Bacteroidetes. (2) In the VDR-KO mice, bacteria was overgrown in the ileal lumen. (3) Fecal microbiota in the cirrhotic mice was disordered, showing increased abundance of Firmicutes and down regulation of Bacteroidetes. (2) Oral administration of DEFA5 restored gut eubiosis, and suppressed inflammation, and relieved the CCl4-induced liver fibrosis in the mice, in part by decreased ratio of MMP/TIMPs. (4) Transplant of the fecal bacteria from the DEFA5 treated-fibrotic mice attenuated the liver fibrosis in the receipting mice. (4) Clinical study showed association of vitamin D deficiency and dysbiosis in the HBV patients.
[Conclusions] Chronic liver injury may result in deficiency of 25-OH vitamin D, which consequently impairs the Paneth cell alpha-defensins, leading to bacterial overgrowth in the small intestine, gut dysbiosis, and endotoxemia to exacerbate stellate cell activation and fibrogenesis.


Figure 1. Impaired 25-hydroxylation of vitamin D in liver injury compromise Paneth cell defensin, leading to gut dysbiosis, and endotoxemia in liver fibrogenesis. Balb/C mice were repeatedly given CCl4 injection for 8 weeks. (A) Sirus Red staining for liver fibrosis. (B-C) Expression of collagen alpha 1 and TGF-beta 1 in mRNA levels for liver fibrosis. (D) Expression levels of Cyp27A1, a 25-hydroxy enzyme for VD, in mRNA. (E) Plasma 25-hydroxy VD levels. (F) Serum levels of endotoxin. (G) Serum levels of TNF-alpha. (H) Hepatic expression of TLR4, in mRNA. (I-K) Ileum mRNA levels of alpha-defensin 5 (Dfea5), alpha-defensin 2 (Defa2), and tight junction (ZO1, Claudin 2, Occludin). (L) Immunofluorescent staining of Ocludin in the ileum. (M) Ileum mucin staining. (N) The relative abundance of fecal microbiota. (O) VDR expression in the ileum by WT, VDR-KO in homo and heterozygous. (P) Bacteria outgrowth in the ileum by WT and VDR-KO mice. The data (n=4-6 for each measurement) are presented as mean+/-standard error. Comparison was conducted by t-test between the experimental groups with the control, and p < 0.05 is indicated by *, p<0.01 as **.


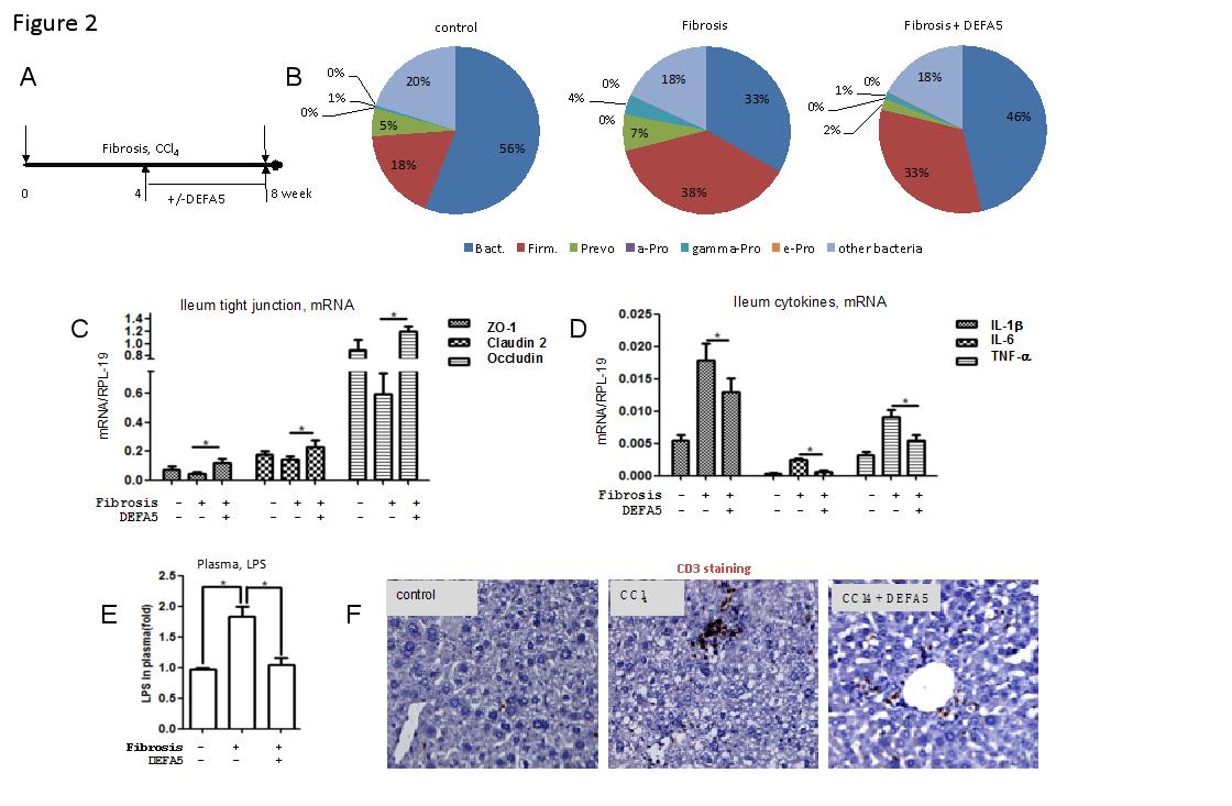
Figure 2. Oral administration of human alpha-defensin 5 (DEFA5) can partially restore gut eubiosis, reduce endotoxemia, and resolve liver fibrosis. (A) Mice under liver fibrogenesis for 4 week were given DEFA5 through oral gavage of DEFA5 at 10μg/mouse, twice per week, for additional 4 weeks. (B) Relative abundance of fecal bacteria at the end of treatment. (C) Expression of tight junction protein, mRNA levels, in the ileum. (D) Expression of cytokines, mRNA levels, in the ileum. (E) Plasma endotoxin levels. (F) Infiltration of lymphocytes, CD3 staining. (G) Liver morphology and histology, upper panel for liver appearance, middle panel for H&E staining, and lower panel for Sirius Red staining. (H-I) Liver fibrosis is determined as the mRNA levels of collagen alpha 1 and alpha-smooth muscle actin. (J) Liver fibrosis was assessed by Western blot for type-I collagen against GAPDH as a control. The data (n=4-6 for each measurement) are presented as mean+/-standard error. Comparison was conducted by t-test between the experimental groups with the control, and p < 0.05 is indicated by *, p<0.01 as **.

Figure 3. Down regulation of hepatic TIMPs and restoration of MMP expression are related to fibrosis resolution by DEFA5. The liver tissues, derived from the experiment described in figure 2, were subjected to RT-qPCR analysis. (A) Expression of MMP2, MMP9, MMP9 and MMP14 genes in the liver tissue. (C) The ratio for expression of specific MMP genes to their corresponding TIMP genes. MMP2/TIMP2, MMP9/TIMP1, MMP13/TIMP1, and MMP14/TIMP2.

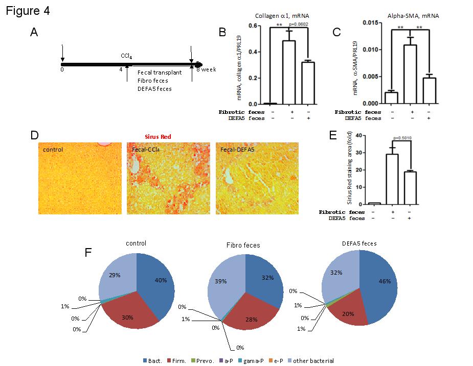
Figure 4. The gut microbes from the DEFA5 treated mice are sufficient to relieve liver fibrosis. (A) Experimental design. The gut microbes from DEFA treated or not were transferred to the receipting cirrhotic mice for 4 weeks. (B-C) The mRNA levels collagen 1alpha and alpha-smooth actin. (D-E) Sirius Red staining and quantitation. (F) Relative abundance of gut bacteria.

Figure 5. Inverse association between plasma 25(OH)VD3 levels and fibrotic parameters in the patients of chronic liver diseases. (A) The plasma levels of 25(OH)VD3 of the control human subjects and the patients of chronic liver diseases on set of liver failure (ACLF). (B) Plasma and soluble factors of liver fibrosis (FibroTest). (C) A proposed mechanism showing vitamin D signaling in maintaining gut innate immunity and suppression of dysbiosis for liver homeostasis.
版权所有·成都通德药业有限公司
互联网药品信息服务资格证书编号:(川)-非经营性-2016-0080
中国·成都· 温江区成都海峡两岸科技产业开发园区柳台大道B段222号
全国服务咨询热线:028-67233728 蜀ICP备16034547号
官方微信